ここからは、Epoch XLのストレージ収納力をチェックしていこう。まずマザーボードトレイ背面の前方縦列には、
「2.5” Trays」が2基標準装備されている。各トレイには2.5インチSSDを1台ずつ、合計2台を縦配置で搭載可能だ。

「2.5” Trays」はそれぞれ1本のハンドスクリューでシャーシ面に固定されており、SSDを搭載する際はいったん取り外す必要がある。2.5インチSSDの固定方法はシンプルで、底面をトレイに密着させた状態で、「Mounting Screw(M3)」ネジ4本を使用してネジ留めを行う。
|
| 両トレイの固定位置は上下で十分に間隔が確保されているため、特に下段の「2.5” Trays」では、SSDのコネクタ向きを任意に選択できる |
2箇所目は、PSUシュラウド内部前方に配置された2基の
「3.5”/2.5” Trays」だ。スチール製トレイの両サイドには3つ連なる大径の開口部が設けられ、底面には4箇所のネジ穴を備えている。またトレイ本体はシャーシ底面に1本のハンドスクリューで固定されていた。

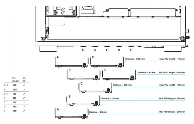
マニュアルを確認すると、シャーシ底面にはA〜Eの5ポジションが設定されており、「3.5”/2.5” Trays」の固定位置を変更できる。この位置調整は、トレイ自体の配置変更を目的としたもので、結果として電源ユニットの有効スペースにも影響する仕組みだ。

次にストレージの固定方法を見ていこう。3.5インチHDDを搭載する場合は、両サイドの穴にゴム製の
「Hard Drive Damper」を装着し、HDDのネジ穴を合わせて
「3.5” Drive Screw」で4箇所ネジ留めを行う。
|
|
| 「Hard Drive Damper」と「3.5” Drive Screw」で3.5インチHDDを固定した様子 | |
「3.5”/2.5” Trays」は3.5インチHDDに加え、2.5インチSSDの同時搭載にも対応する。SSDは底面をトレイに密着させた状態で「Mounting Screw(M3)」ネジ4本により固定。その後に3.5インチHDDを装着すれば、1基のトレイに最大2台、合計4台のストレージを収納可能だ。
|
| 「3.5”/ 2.5” Trays」に2.5インチSSDと3.5インチHDDを搭載した状態 |
|
| 後方寄りに配置された「3.5”/2.5” Trays」では、3.5インチHDDを逆さまに固定することも可能。コネクタ位置を底面から浮かすことができる一方で、この配置では2.5インチSSDは搭載できない |
|
| 前方寄りの「3.5”/2.5” Trays」をAポジションに固定すると、360mmサイズのラジエーターと干渉する。Bポジションへ移動すれば、フロントパネルから約55mmのクリアランスを確保できる |